Katalog informacij javnega značaja
Osnovni podatki o katalogu
Katalog informacij javnega značaja vsebuje osnovne podatke o Javnem komunalnem podjetju Brezovica, d.o.o., poslovodstvu družbe ter drugih zadevah, pomembnih za dostop do informacij javnega značaja.
Datum prve objave kataloga: 22. 03. 2007
Datum zadnje spremembe: 10. 06. 2014
Katalog je dostopen na www.jkp-brezovica.si.
Na sedežu podjetja je na razpolago katalog v tiskani obliki.
Zakonska podlaga in postopek za dostop do informacij javnega značaja
Zakonska podlaga za dostop do informacij javnega značaja je:
Zakon o dostopu do informacij javnega značaja (Ur. list RS, št. 51/2006)
Uredba o posredovanju informacij javnega značaja (Ur. list RS, št. 115/03)
Uredba o višini stroškov posredovanja informacij javnega značaja (Ur. list RS, št. 40/04)
Postopek za dostop do informacij javnega značaja je določen z Zakonom o dostopu do informacij javnega značaja.
Informacija se lahko zahteva ustno ali pisno na naslov:
JKP Brezovica d.o.o., Kamnik pod Krimom 6, 1352 Preserje.
Podatki o Javnem komunalnem podjetju Brezovica d.o.o.
JKP Brezovica d.o.o. je izvajalec javnih služb s področja vzdrževanja cest ter vzdrževanja cest – zimska služba.
Naziv: Javno komunalno podjetje Brezovica d.o.o.
Skrajšani naziv: JKP Brezovica d.o.o.
Naslov: Kamnik pod Krimom 6, 1352 Preserje
Tel.: 01 / 363 30 20
E-pošta: info(at)jkp-brezovica.si
Spletna stran www.jkp-brezovica.si
Matična številka: 5945151
Šifra dejavnosti: 42.110
Identifikacija številka za DDV: SI22513434
Transakcijska računa:
IBAN SI56 6100 0001 7371 398, Delavska hranilnica d.d.
IBAN SI56 6000 0000 0484 586, LON d.d.
Odgovorna oseba: Monika Pulko, u.d.i.grad., direktorica
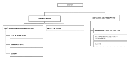
Organigram podjetja

Odgovorne osebe za dostop do informacij javnega značaja
Direktorica: Monika Pulko, univ. dipl. inž. grad.
Vodja tehničnih služb: Klemen Maček, inž. grad in dipl. inž .teh. var (UN)
Zakoni in podzakonski akti, ki urejajo izvajanje javnih služb
Zakon o gospodarskih javnih službah – ZGJS (Ur. list RS, št. 32/1993)
Zakon o gospodarskih družbah – ZGD-1-UPB3 (Ur. list RS, št. 65/2009)
Zakon o varstvu okolja – ZVO-1-UPB1 (Ur.l. RS, št. 41/2004)
Zakon o graditvi objektov ZGO-1-UPB1 (Ur. list RS, št. 102/2004)
Zakon o splošnem upravnem postopku ZUP-UPB2 (Ur.l. RS, št. 24/2006)
Odlok o ustanovitvi javnega podjetja občine Brezovica (Ur.list RS št. 58/2017)
Odlok o občinskih javnih cestah ter urejanje in čiščenje javnih površin na območju Občine Brezovica (Ur. list RS, št. 63/2012)
Odlok o ureditvi zimske službe (Ur. list RS, št. 63/2012)
Odlok o pokopališki in pogrebni dejavnosti ter o urejanju pokopališč v Občini Brezovica(Ur. list RS, št. 31/98)
Povezava na register evropskih predpisov
Seznam drugih informativnih zbirk
Cenik storitev
Vrste postopkov, ki jih vodi JKP Brezovica d.o.o.
- Izdaja projektnih pogojev / soglasij
- Oddaja javnih naročil za dejavnost javnih služb
Javne evidence s katerimi upravlja JKP Brezovica d.o.o.
Evidence javne infrastrukture
Najpogosteje zahtevane informacije javnega značaja
Zahtev po informacijah javnega značaja do vzpostavitve kataloga še nismo prejeli.
Najpomembnejši vsebinski sklopi drugih informacij javnega značaja oziroma seznam posameznih dokumentov
Objave po 11. točki 10. a člena Zakona o dostopu informacij javnega značaja
Objave po 12. točki 10. a člena Zakona o dostopu informacij javnega značaja